In an effort to improve FINRA's ability to assess risk and the efficiency of the examination process by tailoring examination reviews to each firm's business, the Financial Industry Regulatory Authority (FINRA) has implemented a financial and operational automation project for carrying and clearing member organizations. FINRA is requesting that firms submit their Stock Record, Chart of Accounts and SEA Rule 15c3-3 Reserve Formula Allocation data in a standardized format, using eXtensible Markup Language ("XML").
Please use the documents linked on this page in Section (II) to assist you in fulfilling the request for your firm's Stock Record and Rule 15c3-3 Reserve Formula Allocation data. FINRA has included detailed data definitions for the information that is requested.
This page outlines the following support information:
Following are the respective details in each of the sections outlined above:
If you need assistance, with a specific request, please contact the FINRA Staff member(s) who issued the request.
For technical assistance, please email [email protected].
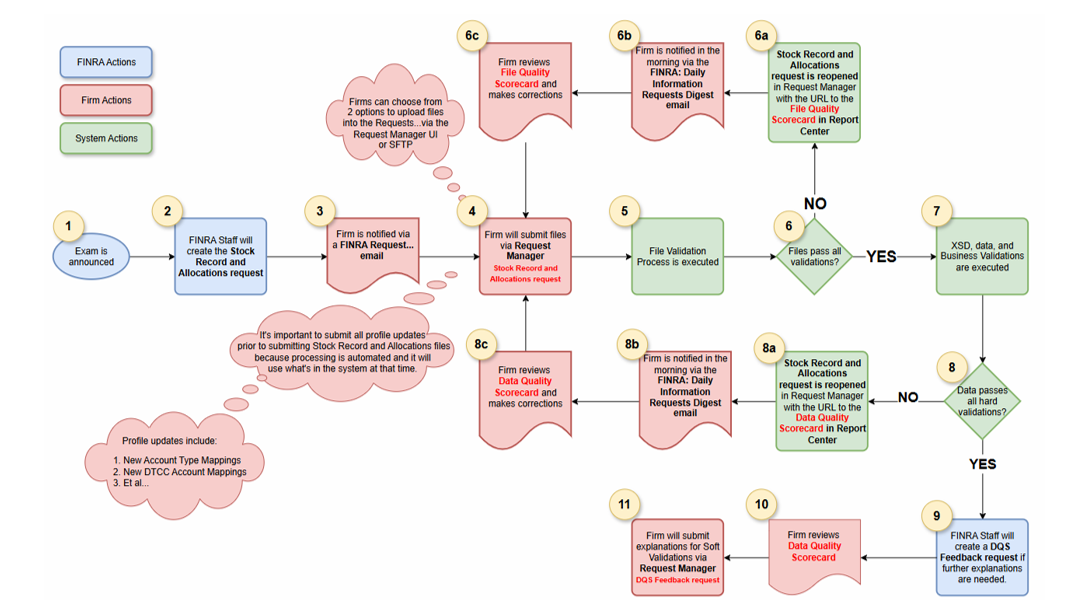
Process Overview
Stock Record & Allocation Data Filing User Guide (PDF 1.6 MB)
Complete List of Validations (Excel 43 KB)
Supporting documentation (to be submitted upon request):
| Account Mappings | Excel 8 KB | Guidance Document |
| Allocation Pair Off Mappings | Excel 8 KB | Guidance Document |
| Branch Information | Excel 13 KB | Guidance Document |
| DTCC Account Mappings | Excel 10 KB | Guidance Document |
| DTCC Participant Mappings | Excel 8 KB | Guidance Document |
| Profile Setting | Excel 9 KB | Guidance Document |
Access each XSD or diagram file individually below or download all files (Zip 376 KB)
| SR V9.2 (Stock Record) | XML Schema (XSD) | Diagram |
| COA V6 (Chart of Accounts) | XML Schema (XSD) | Diagram |
| ACAT V6.1 (Allocation Categories) | XML Schema (XSD) | Diagram |
| APOH V6 (Allocation Pair off Hierarchy) | XML Schema (XSD) | Diagram |
| ACSM V7 (Allocation Category Summary) | XML Schema (XSD) | Diagram |
| APOS V8 (Allocation Pair off Summary) | XML Schema (XSD) | Diagram |
| SADT V9 (Security Allocation Detail) | XML Schema (XSD) | Diagram |
See the Stock Record & Allocation Data Filing User Guide for guidance re: preparing the files for submission (including naming conventions and compression requirements).
All files need to be submitted via the relevant Information Request in the FINRA Gateway.
How to Access Request Manager: Entitlements
Access to FINRA's web applications is managed through the FINRA Entitlement Program. Your user account must have the following entitlements:
Please contact your SAA for more information. For help identifying your SAA, see 6. Super Account Administrator (SAA) Lookup.
How to View the Request in Request Manager
For additional guidance, see the Request Manager User Guide.
There are two ways to upload files:
Uploading files via FINRA Gateway
You can either drag and drop files or browse for files in the open information request. Once all files have been uploaded successfully, click the "Send Response" button.
Uploading Files via Secure FTP
Secure FTP Connections (SFTP): Firms can programmatically send, track, and receive files in one place via FINRA's centralized, secure file transfer platform. fileX significantly streamlines the process for submitting bulk filings to FINRA, provides additional options for downloading files from FINRA, and allows for seamless and secure authentication and authorization. For more information about fileX, including destination folders, SFTP account and password assistance, and SFTP configuration, refer to the fileX User Guide: http://www.finra.org/sites/default/files/fileX_User_Guide.pdf and the FINRA Industry Page - Filing & Reporting > Data Transfer Tools: http://www.finra.org/industry/fileX
Finalizing the Information Request: Once files are transmitted via SFTP to Request Manager, complete the Request Manager submission:
As is the case when viewing / responding to requests, your user account must have the appropriate entitlements to view the validation results in "Report Center".
The File Quality Scorecard (FQS) and Data Quality Scorecard (DQS) reports show the results of every validation performed during the ingest process. Each validation failure is accompanied by an explanation as to the cause of the failure and examples of the invalid data. This process enables the firm to identify the errors, correct the erroneous data, and resubmit corrected files. For more information, please see 7.3 A Closer Look at File Validations and 7.4 A Closer Look at Data Validations.
File Quality Scorecard (FQS)
There are two sections to the FQS Summary:
To view the Data Quality Scorecard (DQS) results for your submissions, use the following URL. https://newreportcenter.finra.org/reportcenter/reports/file-quality-scorecard/report-view/13
Data Quality Scorecard (DQS)
There are three sections to the DQS Summary:
To view the Data Quality Scorecard (DQS) results for your submissions, use the following URL. https://newreportcenter.finra.org/reportcenter/reports/data-quality-scorecard/report-view/13

The Entitlement Program allows your firm's Super Account Administrator (SAA) to create and entitle accounts for FINRA applications as described above. To identify your firm's SAA, please login to Firm Gateway at https://firms.finra.org/ with your website account and follow the steps below. (Note: Do not use ftp account credentials as they will not work on this site.)
